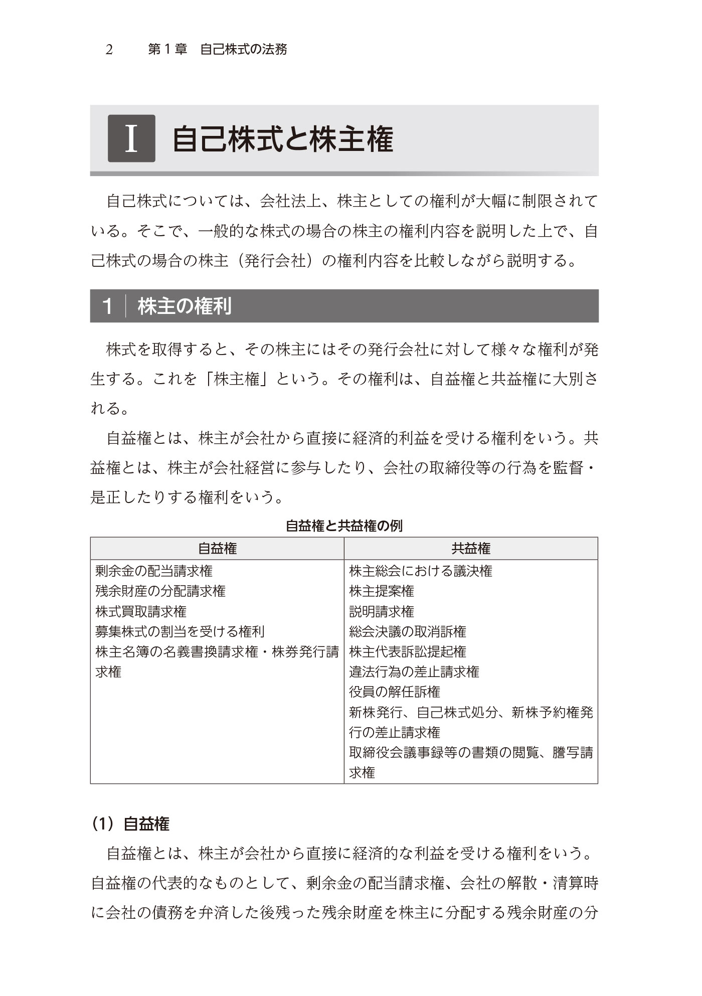
改訂版 「自己株式の実務」完全解説 ~法律・会計・税務のすべて~ 出版社:株式会社 税務研究会 登録情報 著者: 太田達也 著 出版社: 株式会社 税務研究会 ISBN: 978-4-7931-2898-1 発刊日: 2025-09-25 定価 ¥2,860 (税込) 1 2 3 4 5 6 7 8 9 10 11 12 13 14 15 16 17 18 19 20 21 22 23 24 25 26 27 28 29 30 31 32 33 34 35 36 37 38 39 40 42 43 44 45 46 47 48 49 50 51 52 53 54 55 56 57 58 59 60 61 62 63 64 65 66 67 68 69 70 カートに入れる 商品の紹介 ●自己株式の実務については、その法務を理解・整理するとともに、会計処理と税務処理を的確に押さえて対応する必要があります。特に、会計処理と税務処理は異なり、申告書の別表の調整が必要になります。本書では、具体的な設例を多数盛り込み、仕訳や別表の記載方法を詳しく解説しています。また、みなし配当課税が生じるときの計算方法や支払調書の作成など、実務に必須の事項をできる限り網羅しています。●自己株式の取得は、大企業から中小企業まで幅広く行われています。財務指標の改善、企業組織再編における代用自己株式、株式の持合い解消手段などで活用されることが多く、また、中小企業においても、分散した株主の集約、ストック・オプション、納税資金の調達、事業承継対策として活用されています。本書では、具体的な活用方法について章を設けて解説しています。●自己株式を取得した法人の実務だけでなく、株主側の取扱いについて章を設けて詳説しています。また、自己株式の取得と現物分配、組織再編時の自己株式の処理など、応用的な論点についても、設例を多用し、具体的な処理を詳しく解説しています。●本書を活用することで、自己株式の実務は完結する、自己株式の総合的な解説書です。●改訂版では、最新の法令に基づいた加筆・修正を行うとともに、第3章では自己株式を取得するときの「適正な価額」の算定方法についての解説を追加し、第7章では所在不明株主からの自己株式取得、種類株式を用いた活用についての解説を追加しています。また、第8章の各種相談事例にも新たな質問・相談事例を追加しています。 商品のキャンセル及び返品について ご注文が確定してからのキャンセル及び商品到着後の返品は原則不可とさせていただいております。 クーポンの利用忘れや注文の間違いには十分ご注意ください。 落丁・破損等があった場合については、各書籍の出版社までご連絡ください。 お支払い商品の・発送方法について 購入された書籍は、出版社ごとに請求書を同封して発送いたします。 異なる出版社の書籍を複数同時に購入された場合は、それぞれの出版社から別々の荷物で発送されます。 代金のお支払いは出版社ごとの請求書にてそれぞれお支払いください。